2570кВх систем за складиштење енергије у контејнерима

2570кВх систем за складиштење енергије у контејнерима

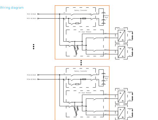
Контејнерски систем за складиштење енергије батерија је интегрисано решење које укључује батеријске модуле, систем за управљање енергијом (ЕМС), систем за управљање батеријама (БМС), систем управљања топлотом, систем заштите од пожара и дистрибутивне јединице високог и ниског напона унутар стандардног контејнера за отпрему. Систем нуди предности као што су стандардизација, модуларни дизајн, лак транспорт и брза инсталација. Широко се користи у интеграцији мреже обновљивих извора енергије, бријању врхова и пуњењу долине, микромрежама, хитном напајању и оптимизацији снаге за индустријске и комерцијалне паркове.
Модел:2570kWh

Пошаљи упит

Опис производа

Карактеристике производа

1. Интелигентни клима уређај хлађење ваздуха, рафинисана константа

управљање контролом температуре, мала температурна разлика од

електрично језгро, дуг живот;

2. Приступ фотонапонској ДЦ спојници, који одговара сету МППТ

контролер, висока ефикасност конверзије електричне енергије.

3. Ниво паковања + гашење пожара целе кутије, брза ватра перфлуорохексанона

гашење, висока сигурност и поузданост;

4, Модуларни прединсталацијски дизајн, мањи од 28т, може бити директно

цела кутија универзални транспорт, нема потребе за дељењем паковања

транспорт, без монтаже батерија на лицу места.


1. Интелигентни клима уређај хлађење ваздуха, рафинисана константа

управљање контролом температуре, мала температурна разлика од

електрично језгро, дуг живот;

2. Приступ фотонапонској ДЦ спојници, који одговара сету МППТ

контролер, висока ефикасност конверзије електричне енергије.

3. Ниво паковања + гашење пожара целе кутије, брза ватра перфлуорохексанона

гашење, висока сигурност и поузданост;

4, Модуларни прединсталацијски дизајн, мањи од 28т, може бити директно

цела кутија универзални транспорт, нема потребе за дељењем паковања

транспорт, без монтаже батерија на лицу места.





Спецификација



Модел Е2570-400-А

Батерија ДЦ страна
параметрима
Тип ћелије ЛФП 314Ах
Капацитет и конфигурација 16.077кВх/1П16С
Капацитет и број 2570кВх/10к16
Однос пуњења/пражњења ≤0.5Ц
Дубина пражњења 95%ДОД
Број циклуса 8000цлс (0.5П,25±2℃,@70%СОХ)
Број температурних сензора 1280

Инвертер ДЦ Сиде
параметрима
Називна струја 157Ак10
Називна снага 1285кВ

ПВ ДЦ бочни параметри
Број улазних кола 20-смерни (опционо 2 ПВ МППТ контролера)
Називна струја 168Ак20ваи
Називна снага 120кВк20ваи

Системски параметри
Опсег напона 716.8В~921.6В
Називни напон 819.2В
Радна температура -30~55℃ (смањење вредности изнад 40°Ц)
Релативна влажност 0~95% РХ, без кондензације
Димензије (Ш*Д*В) 6058×2438×2896 мм
Тегови <26Т
ИПграде ИП54 (комплетна машина)
Бука <70дБ
Концепт хлађења Принудно ваздушно хлађење



Хот Тагс: 2570кВх Контејнерска батерија Систем за складиштење енергије
Пошаљи упит
Слободно пошаљите свој упит у форму испод. Одговорићемо вам у року од 24 сата.
X
Користимо колачиће да бисмо вам понудили боље искуство прегледања, анализирали саобраћај на сајту и персонализовали садржај. Коришћењем овог сајта прихватате нашу употребу колачића. Политика приватности